http://www.999brain.com 吕惠生 时间:2020-10-30 来源:康复治疗科 编辑:lsw 阅读:3675
谢某,男,50岁,因“左侧肢体无力2天”于2020年8月2日入院。
诊断:1.脑梗死2.高血压1级(很高危组)
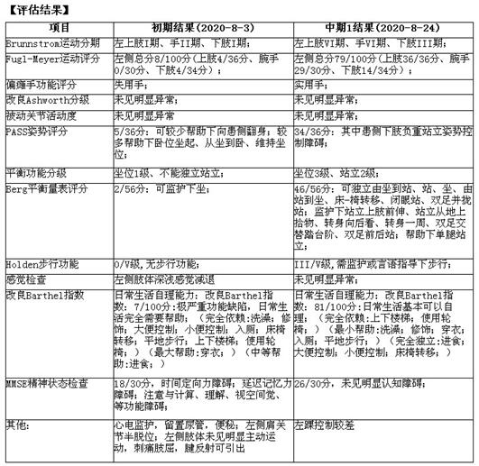
8月3日进行首次康复评估,评估结果如下:
8月4日进行首次运动治疗。治疗着重进行桥式运动训练与重心转移训练。桥式运动在运动训练中极具价值,动作分为:起始期:治疗师辅助患者将两腿屈曲,双足在臀下平踏床面,双手平放于体侧或交叉握手举于胸前或放于头枕后呈抗痉挛模式。若患侧下肢不能支持时。治疗师可帮助将患膝定位。抬离期:让患者伸髋将臀部缓慢抬离床面至最高位。中间期:患者臀部在最高位保持3—6s。放离期:患者缓慢将臀部放下,回到起始位。在训练中可根据患者情况,将桥式运动进行改进。例如:缩短抬离期、中间期和放离期的时间,让患者快速完成桥式运动,注意患者是否能承受变化后的运动强度;起始期改变膝关节向内或外的位置,即髋关节内旋或外旋的角度,也可在两膝间夹一枕头或一本书等。

待患者可站立时进行早期重心转移训练。治疗师常在治疗室看到部分患者练习患肢负重后直接进入步行功能训练,缺少必要的重心转移训练,进而加重了异常步态。站立和步行是人类最基本、最重要的日常生活能力,人步行时,双腿负重的情况基本一致。一侧下肢支撑充分时,对侧下肢才有足够的摆动时间,向前迈进。偏瘫患者患侧负重能力下降,单腿支撑期时间缩短,非患侧慌张落地,跨步长缩短,影响前进速度。另外,偏瘫患者更多的依靠健侧肢体负重,将大量时间耗费在双侧肢体支撑期,也会影响前进速度。要获得稳定的站立和高效的步行能力,患者前后转移时的中心转移控制是重要的因素。偏瘫患者中心控制能力下降的原因:偏瘫后身体摆动幅度大,使重心偏离支撑面,双下肢重心对称性受到破坏,患肢负重能力下降,增加了健侧肢体的负担又加大重心转移的难度,进而在日常生活中出现跌倒的情况。为了保持身体平衡,患者自然的将重心偏向健侧,长此以往形成了习惯性的重心偏移。所以在患者早期进行重心转移训练,可有效减少异常步态的产生。


20天综合康复治疗后,患者运动功能明显改善,相应的日常生活自理能力明显提高,对于患者日后生活自理及生活质量的提高至关重要。

上一篇:术后康复病例分享一例
下一篇:“以爱为舟,以心为灯”
Copyright 2006-2026 广东三九脑科医院版权所有 粤ICP备11100995号 服务性质:非营利性网站 粤卫网审(2013)10号
粤公网安备 44011102002143号