http://www.999brain.com 时间:2017-08-10 来源:康复训练中心 编辑:lsw 阅读:6101
眩晕是平衡系统(视觉、本体感觉和前庭系统)功能障碍所致的常见临床综合征,除眩晕感外,还可伴有姿势不稳、平衡障碍、惧行、焦虑等表现,严重影响患者生存质量。流行病学资料显示,18—79岁的人中约有30% 因头晕而就诊,头晕的患病率随年龄增加而增高。然而平衡生理的相对复杂性以及维持平衡各因素间微妙的联系,使全面细致地评价平衡和姿势稳定性变得困难,因此我院积极寻找更精确的评估和治疗方法,于2016年5月引进Neurocom平衡仪,其作为目前全球最具权威性的前庭及平衡功能客观定量测试方法,在我院眩晕诊疗中有大量应用。
患者陈某,女,26岁,因“反复头晕半年”于2016年11月28日至诉眩晕门诊就诊。患者半年前无明显诱因出现头晕,曾至他院门诊治疗。现仍有反复发作性天旋地转感,持续数分钟,休息后缓解,步行左右上下转头时头晕,外出步行(例如逛商场、过马路等)症状加重;伴恶心呕吐,走路不稳,双下肢无力,视物模糊重影,右耳耳鸣,无心慌胸闷,无意识不清等。为进一步诊治至我院。
患者至康复训练中心后针对其眩晕感和步行不稳的情况运用Neurocom平衡仪进行了前庭评估和14次前庭康复训练。经过评定,目前存在以下问题,患者双侧周围性前庭功能下降导致眩晕感明显,步行稳定性欠佳。并针对其问题制定了以下前庭康复训练。每天一次,每次治疗30分钟。


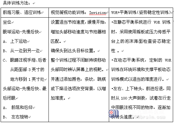
将其康复训练过程分为三个阶段,各阶段训练目标不同。初期以前庭适应训练为主,中期以前庭康复、视觉凝视功能训练为主,末期以提高动态平衡能力为主。各训练治疗进行良好,患者诉头晕、恶心症状消失,但在长时间步行时略有踩棉花感,略有视物模糊感。
治疗后,每隔一个月对患者进行电话回访,患者对治疗非常满意,述其眩晕感明显改善,步行稳定性明显提高,但偶有发作,目前可较好的融入工作和生活。
【专家点评】:
眩晕的形成机制是由于平衡三联损害,主要因为前庭系统的不对称所导致的,归因于前庭神经、迷路功能障碍,或脑干的前庭中枢结构损害。而前庭康复治疗作为一种物理治疗方法,综合多种运动训练模式,通过一系列反复的可诱发眩晕的动作作为刺激信号,促进前庭代偿和前庭习服,在缓解患者眩晕症状的同时帮助大脑重建良好的平衡状态。在进行前庭康复治疗的患者中,大部分患者的症状得到轻度至中度缓解,部分患者症状得到显著缓解甚至是完全缓解,而且疗效不受患者的年龄、性别及病程长短影响。在临床工作中,我们观察到,不同类型的眩晕患者治疗效果不同,故需根据个体不同,病情和病程不同,制定不同的训练计划。对有前庭问题患者的康复,设计个体化康复训练的方案是行之有效的,该方法成为除药物、手术以外治疗眩晕疾病的重要手段,具有简单、经济、易接受等优点,值得被广泛推广。

Copyright 2006-2026 广东三九脑科医院版权所有 粤ICP备11100995号 服务性质:非营利性网站 粤卫网审(2013)10号
粤公网安备 44011102002143号